CREATIVE LABS, INC.

CD-R 4210

Device Type

Internal CD-ROM

Interface

SCSI-2

Spin Rate (Read/Write)

4x read/2x write

Formats Supported Read

Unidentified

Formats Supported Write

Unidentified

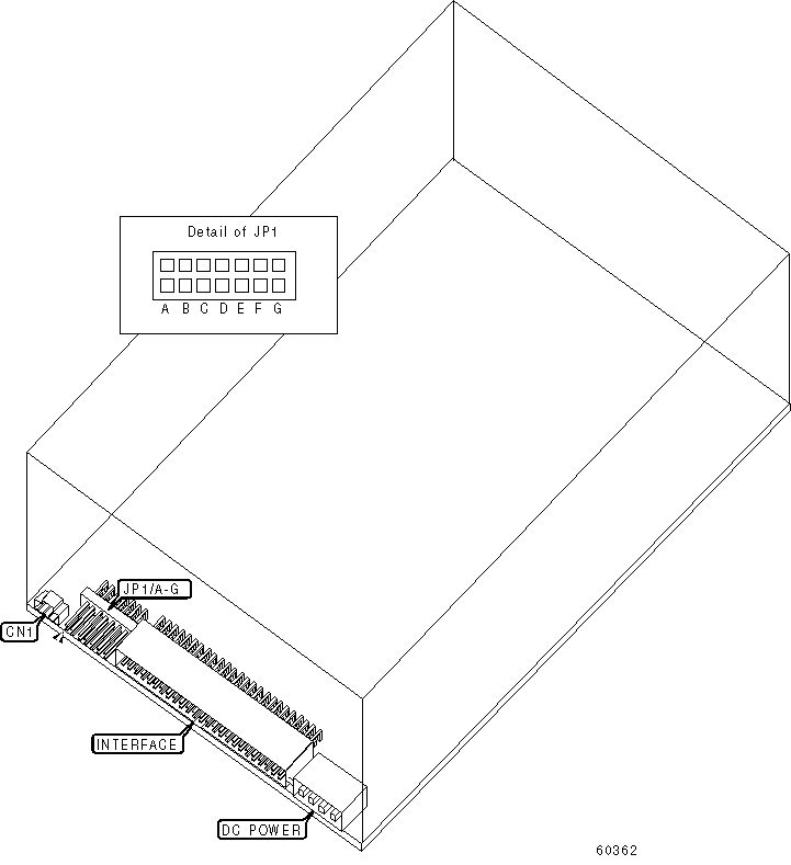
View

Top

CONNECTIONS

Function

Label

Audio line out

CN1

DRIVE SELECT ID

Drive ID

JP1/A

JP1/B

JP1/C

JP1/D

JP1/E

JP1/F

JP1/G

 

1

Closed

Open

Open

Open

Open

Open

Open

 

2

Open

Closed

Open

Open

Open

Open

Open

 

3

Open

Open

Closed

Open

Open

Open

Open

 

4

Open

Open

Open

Closed

Open

Open

Open

»

5

Open

Open

Open

Open

Closed

Open

Open

 

6

Open

Open

Open

Open

Open

Closed

Open

 

7

Open

Open

Open

Open

Open

Open

Closed