MOTOROLA, INC.

V.32E

Card Type

Modem (synchronous/asynchronous)

Chip Set

Motorola

Maximum Data Rate

9600bps

Data Bus

Serial

Data Modulation Protocol

Bell 103A/212A

ITU-T V.21, V.22, V.22bis, V.23, V.32

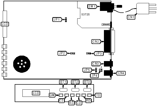
CONNECTIONS

Function

Label

Function

Label

YES button

BT1

Line out

CN3

NO button

BT2

Line in

CN4

Talk/Data button

BT3

LCD display

LCD

AC power in

CN1

Power switch

SW1

Serial port

CN2

   

USER CONFIGURABLE SETTINGS

Setting

Label

Position

í Signal ground connected to chassis ground

JP1

Pins 1 & 2 closed

Signal ground not connected to chassis ground

JP1

Pins 2 & 3 closed

í Quality monitor signal high indicates poor signal quality

JP2

Pins 1 & 2 closed

Quality monitor signal low indicates poor signal quality

JP2

Pins 2 & 3 closed

í Quality Monitor signal connected to CN2 pin 11

JP3

Pins 1 & 2 closed

Quality Monitor signal not connected

JP3

Pins 2 & 3 closed

í Telephone line polarity normal

JP4

Pins 1 & 2, 3 & 4 closed

Telephone line polarity reversed

JP4

Pins 1 & 3, 2 & 4 closed

í Factory configured - do not alter

JP5

Pins 2 & 3 closed

DIAGNOSTIC LED(S)

LED

Color

Status

Condition

TD

Red

On

Modem is transmitting data

TD

Red

Off

Modem is not transmitting data

RD

Red

On

Modem is receiving data

RD

Red

Off

Modem is not receiving data

CD

Red

On

Carrier signal detected

CD

Red

Off

Carrier signal not detected

CS

Red

On

CTS signal is high

CS

Red

Off

CTS signal is low

QM

Red

On

Bit Error Rate exceeds 104

QM

Red

Off

Bit Error Rate is less than 104

Note: The function of the HS LED is unidentified.

SUPPORTED STANDARD COMMANDS

Basic AT Commands

+++, ‘comma’, A/

A, D, E, H, L, M, O, Q, V, X, Y, Z

&D, &F, &G, &P, &V, &W, &X

Extended AT Commands

%E

S-Registers

S0, S1, S2, S3, S4, S5, S6, S7, S8, S9, S10, S11, S12, S14, S16, S18, S22, S23, S25, S26

V.25bis Commands

CRN, PRN, CRS

Note: See MHI documentation for complete information.

Proprietary AT Command Set

ANSWER/ORIGINATE MODE

Type:

Configuration

Format:

AT [cmds] *ORn [cmds]

Description:

Selects whether the modem is in answer or originate mode.

Command

Function

í *OR0

Modem is in originate mode.

*OR1

Modem is in answer mode.

BIT-MAPPED REGISTER S32

Format

AT [cmds] S32=n [cmds]

Default:

6

Range:

0 - 15

Description:

Controls line type, disconnect on loss of current, and leased line backup mode.

Bit

Value

Function

0

í 0

1

2-wire leased line.

4-wire leased line.

2, 1

00

10

í 11

Do not disconnect on loss of current.

Disconnect after 8ms if current is lost.

Disconnect after 90ms if current is lost.

3

í 0

1

Modem will reestablish a leased line connection only when *LB or *LD is received.

Modem will reestablish a leased line connection automatically.

BIT-MAPPED REGISTER S61

Format

AT [cmds] S61? [cmds]

Default:

Read-only

Range:

0 - 62

Description:

Reports current character length and parity.

Bit

Value

Meaning

2 - 0

001

010

011

100

110

Serial port speed is 300bps.

Serial port speed is 1200bps.

Serial port speed is 2400bps.

Serial port speed is 4800bps.

Serial port speed is 9600bps.

3

0

1

7 bit character length set.

8 bit character length set.

5, 4

01

10

11

No parity.

Odd parity.

Even parity.

BIT-MAPPED REGISTER S72

Format

AT [cmds] S72=n [cmds]

Default:

Unidentified

Range:

0 - 152

Description:

Controls CTS signal and auto-callback function.

Bit

Value

Function

2 - 0

000

Not used.

3

0

1

CTS normal.

CTS follows CD.

4

0

1

CTS normal.

CTS follows RTS.

6, 5

00

Not used.

7

í 0

1

Auto-callback disabled.

Auto-callback enabled. The modem, upon detecting an incoming call, will dial the default number and connect with it instead of the incoming call.

BIT-MAPPED REGISTER S84

Format

AT [cmds] S84=n [cmds]

Default:

0

Range:

0 - 31

Description:

Controls disconnect during handshaking, remote DCD signal, V.22 fallback, answer back, dial backup trigger.

Bit

Value

Function

0

í 0

1

Disconnect if key is pressed during handshaking.

Do not disconnect if key is pressed during handshaking.

1

í 0

1

Remote DCD signal forced low in remote digital loopback and remote configuration.

Remote DCD signal normal in remote digital loopback and remote configuration.

2

í 0

1

Normal fallback to V.22.

Fast fallback to V.22.

3

í 0

1

Normal answer back.

Fast answer back.

4

í 0

1

DTR signal must go from low to high four times for dial backup to occur.

DTR signal must go from low to high once for dial backup to occur.

LEASED LINE BACKUP - REESTABLISH OPTIONS

Type:

Configuration

Format:

AT [cmds] *DBn [cmds]

Description:

Selects what will initiate the reestablishment of a leased line connection.

Command

Function

í *DB0

Modem will reestablish a connection only when modem receives *LB or *LD.

*DB1

Modem will reestablish a connection automatically.

LEASED LINE BACKUP - RESTORE

Type:

Configuration

Format:

AT [cmds] *LB [cmds]

Description:

Commands the modem to attempt to reestablish the leased line connection, or to wait for a leased line call if in answer-only mode.

LINE TYPE

Type:

Configuration

Format:

AT [cmds] &Ln [cmds]

Description:

Selects line type.

Command

Function

í &L0

Modem is connected to switched line.

&L1

Modem is connected to 2-wire leased line.

&L2

Modem is connected to 4-wire leased line.

REMOTE CONFIGURATION EXIT

Type:

Immediate

Format:

AT [cmds] &T [cmds]

Description:

Exits remote configuration mode.

TEST MODE - BIDIRECTIONAL ANALOG LOOPBACK TEST

Type:

Configuration

Format:

AT [cmds] *ANn [cmds]

Description:

Controls the bi-directional local analog loopback test mode.

Command

Function

í *AN0

End loopback test.

*AN1

Begin loopback test.

TEST MODE - BIDIRECTIONAL DIGITAL LOOPBACK TEST

Type:

Configuration

Format:

AT [cmds] *DGn [cmds]

Description:

Controls the bi-directional local digital loopback test mode.

Command

Function

í *DG0

End loopback test.

*DG1

Begin loopback test.

 

TEST MODE - LOOPBACK TEST ON PIN 18

Type:

Configuration

Format:

AT [cmds] *LAn [cmds]

Description:

Controls whether the modem will perform a local analog loopback test when pin 18 goes high.

Command

Function

*LA0

Pin 18 has no function.

*LA1

Pin 18 going high causes the modem to perform local analog loopback test.

TEST MODE - LOOPBACK TEST ON PIN 21

Type:

Configuration

Format:

AT [cmds] *RDn [cmds]

Description:

Controls whether the modem will perform a remote digital loopback test when pin 21 goes high.

Command

Function

í *RD0

Pin 21 has no function.

*RD1

Pin 21 going high causes the modem to perform remote digital loopback test.

TEST MODES

Type:

Immediate

Format:

AT [cmds] &Tn

Description:

Selects test options.

Command

Function

&T0

End current test.

&T1

Begin local analog loopback test.

&T2

Begin remote analog loopback test.

&T3

Begin local digital loopback.

&T4

Grant remote digital loopback request.

&T5

Deny remote digital loopback request.

&T6

Request remote digital loopback.

&T7

Request remote digital loopback and self-test.

&T8

Begin local analog loopback and self-test.

&T9

Begin remote analog loopback and self-test.

TEST PATTERN

Type:

Immediate

Format:

AT [cmds] %T [cmds]

Description:

Transmits a test pattern to the remote modem.

TRANSMISSION LEVEL - LEASED LINE

Type:

Configuration

Format:

AT [cmds] *TLn [cmds]

Default:

0

Range:

0-15

Unit:

-1 dBm

Description:

Sets the signal level for transmission over leased lines.

TRANSMISSION LEVEL - LEASED-LINE

Type:

Register

Format:

AT [cmds] S52=n [cmds]

Default:

0

Range:

0-15

Unit:

-1 dBm

Description:

Sets the signal level for transmission over leased-lines.

V.32 TIMEOUT

Type:

Register

Format:

AT [cmds] S53=n [cmds]

Description:

Selects the length of the 801 V.32 timeout.

Command

Function

í S53=0

Modem will use long 801 V.32 timeout.

S53=1

Modem will use short 801 V.32 timeout.

.

Proprietary V.25bis Command Set

REQUEST LIST OF STORED NUMBERS

Type:

Immediate

Format:

RLN

Description:

Requests the list of stored numbers from the modem.

FACTORY DEFAULT PROFILE

Type:

Immediate

Format:

PRPn

Description:

Returns the command settings to the values found in factory default profile n. This will return the modem to AT command mode.

See MOTOROLA, INC. V.34R for a full command summary